Convierte la rueda trasera de tu Ford en un monociclo eléctrico

Convierte la rueda trasera de tu Ford en un monociclo eléctrico
14 comentarios Facebook Twitter Flipboard E-mail
daniel-murias

Daniel Murias

Los fabricantes acostumbran a patentar cualquier cosa que se les ocurra a su equipo de ingeniería o diseño, lo vayan a fabricar o no. Y pueden ser ideas brillantes, preparadas durante meses por un departamento de ingeniería, o simple un boceto plasmado en una servilleta de papel. Da igual lo que sea y lo trabajado que esté, si tiene buena pinta se patenta primero y luego ya se verá qué se hace con esa idea.

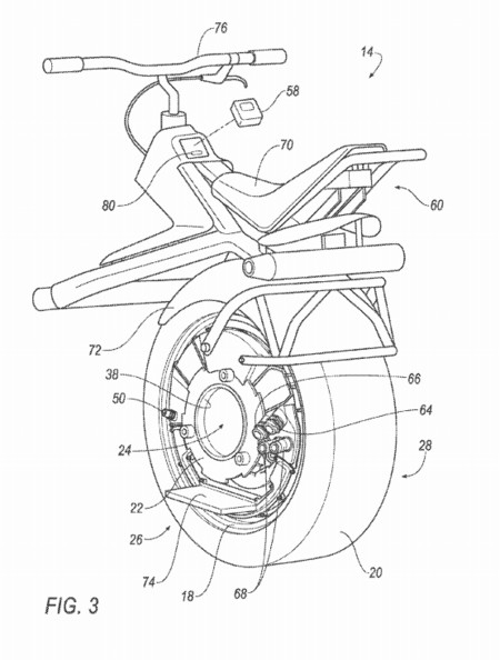
Esta semana nos hemos enterado de una nueva patente depositada por Ford (en junio de 2014 y aprobada recientemente) que parece haber sido ideada por dos ingenieros que estaban de cachondeo (o no). Al parecer, Ford, algún día podría pensar en convertir la rueda trasera de uno de sus coches en la base de un monociclo.

Unicycle

En muchas grandes ciudades se está poniendo de moda el monociclo eléctrico (vas de pie en un pequeño artilugio eléctrico de una rueda que luego puedes llevar como si fuese un maletín para portátil al llegar a la oficina). Y con la creciente idea de que, en Europa, los centros históricos de esas mismas grandes ciudades estarán prohibidos a los coches, en Ford quizá hayan pensado en una manera alternativa de acceder a esos barrios.

De hecho, en la patente se describe el invento como un "sistema de transporte multimodal para zonas urbanas muy densas". La idea es relativamente sencilla: desmontas una de las ruedas traseras de tu Ford (la que viene equipada con un motor eléctrico) y sobre ella se conecta el sillín y el manillar.

De momento, la patente de Ford genera más preguntas que respuestas

No sabemos si algún día Ford llegará a implementar y vender ese sistema. Se ha patentado para cubrirse las espaldas ("mejor lo tengo yo antes que la competencia") y sobre todo porque Ford se está replanteando a medio y largo plazo como un fabricante de movilidad.

De momento, genera más preguntas que respuestas. Por ejemplo, no tenemos claro que el coste de una rueda y su buje de este tipo (que incluya motor eléctrico integrado, recuperación de nergía cinética, batería, giroscopio y motores para estabilizarlo) y que pueda seguir sirviendo como rueda tradicional en un turismo convencional sea realmente interesante.

De todos modos, la pregunta principal es: ¿Quién querría ponerse a desmontar la rueda de su coche, llena de suciedad tras haber recorrido varios km? Personalmente, no lo haría. ¿Y vosotros? ¿Qué opináis del invento?

Vía | Patent Yogi

Comentarios cerrados
Inicio